Aarhus University Seal

Machine learning predictions for carbon monoxide levels in urban environments

New publication by Almubaidin MA, Ismail NSB, Latif SD, Ahmed AN, Dullah H, El-Shafie A et al.

Abstract:

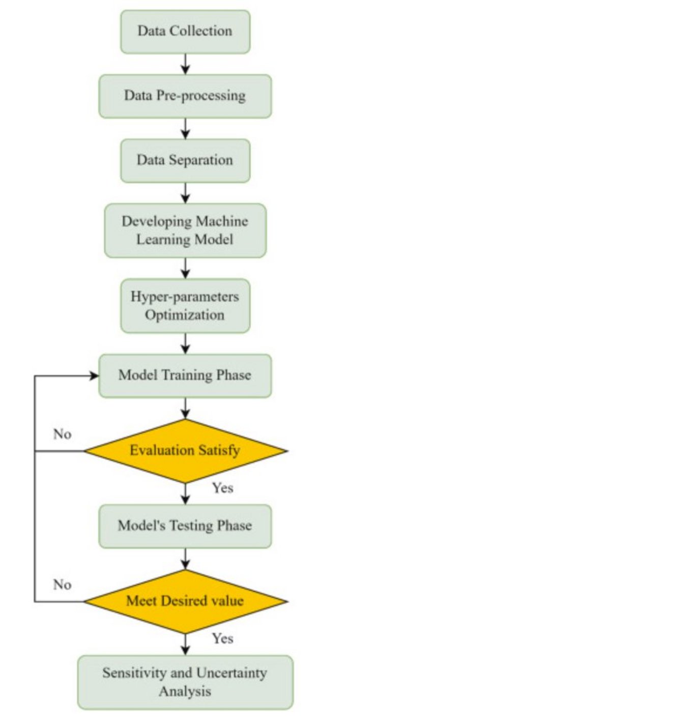
The increasing carbon emissions in Malaysia necessitate accurate methods to track and control pollution levels. This study focuses on predicting carbon monoxide (CO) concentrations in Petaling Jaya using various machine learning models, and two important parameters, CO concentration and time, were considered in the analysis. Six distinct machine learning models were assessed to gauge their predictive capabilities. These models encompassed a range of regression modeling techniques namely; Linear, Tree, Gaussian Process, Ensemble of Trees, Support Vector, and Artificial Neural Networks (ANN) modelling. The Matern 5/2 Gaussian Process Regression (GPR) model consistently outperformed other models across all scenarios, demonstrating high R2 values and low RMSE, MSE, and MAE values. Specifically, in scenarios 1, 2, 3, and 4, the Matern 5/2 model exhibited the lowest RMSE (0.084–0.088) and highest R2 (0.97), highlighting its reliability and robustness in predicting CO concentrations. Additionally, the Rational Quadratic model achieved an R2 of 0.97 with an RMSE of 0.088 in scenario 1, while the Quadratic SVM excelled in scenario 3 with an R2 of 0.965 and low RMSE, MSE, and MAE values (0.085, 0.007, and 0.066). These findings provide valuable insights for environmental protection, renewable energy transition, energy efficiency, sustainable land use planning, and public awareness. However, acknowledging the study's single-area focus and potential limitations in representing diverse regions, further research is warranted to explore carbon emissions across varied areas and enhance the generalizability of the findings.

10.1016/j.rineng.2024.102114