Aarhus University Seal

Potential Rhodopsin- and Bacteriochlorophyll-Based Dual Phototrophy in a High Arctic Glacier

New publication by Yonghui Zeng,Xihan Chen, Anne Mette Madsen, Athanasios Zervas, Tue Kjærgaard Nielsen, Adrian-Stefan Andrei, Lars Chresten Lund-Hansen, Yongqin Liu, Lars Hestbjerg Hansen

Abstract:

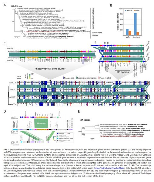
Conserving additional energy from sunlight through bacteriochlorophyll (BChl)-based reaction center or proton-pumping rhodopsin is a highly successful life strategy in environmental bacteria. BChl and rhodopsin-based systems display contrasting characteristics in the size of coding operon, cost of biosynthesis, ease of expression control, and efficiency of energy production. This raises an intriguing question of whether a single bacterium has evolved the ability to perform these two types of phototrophy complementarily according to energy needs and environmental conditions. Here, we report four Tardiphaga sp. strains (Alphaproteobacteria) of monophyletic origin isolated from a high Arctic glacier in northeast Greenland (81.566° N, 16.363° W) that are at different evolutionary stages concerning phototrophy. Their 99.8% identical genomes contain footprints of horizontal operon transfer (HOT) of the complete gene clusters encoding BChl- and xanthorhodopsin (XR)-based dual phototrophy. Two strains possess only a complete XR operon, while the other two strains have both a photosynthesis gene cluster and an XR operon in their genomes. All XR operons are heavily surrounded by mobile genetic elements and are located close to a tRNA gene, strongly signaling that a HOT event of the XR operon has occurred recently. Mining public genome databases and our high Arctic glacial and soil metagenomes revealed that phylogenetically diverse bacteria have the metabolic potential of performing BChl- and rhodopsin-based dual phototrophy. Our data provide new insights on how bacteria cope with the harsh and energydeficient environment in surface glacier, possibly by maximizing the capability of exploiting solar energy

doi.org/10.1128/mBio.02641-20.